- Novinka
Popis produktu: Napájecí konektor USB typu C s multiplexerem TPS2116 - usb09b - Pololu 3729
Deska Pololu 3729 byla navržena pro pohodlné řízení napájení v elektronických obvodech, vestavěných systémech a prototypových projektech. Čip TPS2116 umožňuje automatické nebo řízené přepínání mezi dvěma zdroji napětí bez znatelného přerušení provozu přijímače. Díky použití interních MOSFET tranzistorů pracuje modul efektivněji než tradiční obvody založené na diodách, minimalizuje energetické ztráty a snižuje pokles napětí v napájecí cestě. Přítomnost konektoru USB typu C umožňuje snadné použití standardních napájecích zdrojů a nabíječek jako jednoho z napájecích kanálů. Verze usb09b (3729) je navržena tak, že USB (VBUS) je připojeno k VIN2, což znamená, že externí zdroj (VIN1) je upřednostňován v prioritním režimu . Modul má rozteč pinů 2,54 mm , což usnadňuje integraci s nepájivými deskami a prototypovými systémy.
Hlavní vlastnosti modulu
- Rozsah vstupního napětí : Podporuje napájení 1,6 V až 5,5 V
- Maximální výstupní proud : až 2,5 A při nepřetržitém provozu
- Automatické přepínání zdrojů : Ve výchozím režimu vybere vstup s vyšším napětím.
- Prioritní a manuální režim : vstupy lze ovládat pomocí pinů MODE a PR1
- Konektor USB typu C : linka VBUS připojená ke vstupu VIN2
- Ochrana proti zpětnému napájení : blokování toku proudu do zdrojů napájení
- Rozteč pinů 2,54 mm : snadná integrace s nepájivými deskami a Goldpiny
- Další USB signály : odvozené z linek D+, D-, CC1 a CC2
- Výstup stavu ST : informace o aktuálně aktivním vstupním výkonu
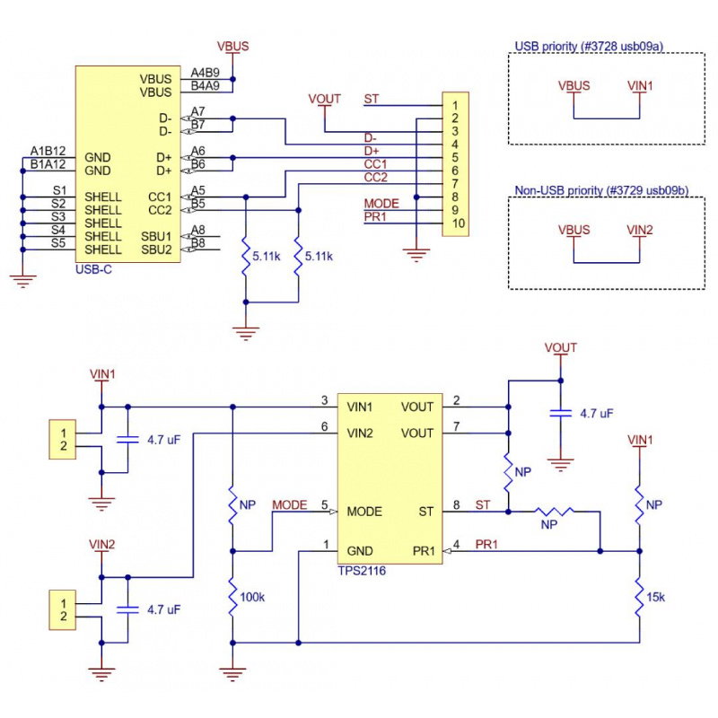
Piny napájecího konektoru USB typu C
Modul poskytuje kompletní sadu klíčových pinů nezbytných pro vytvoření spolehlivého zdroje napájení a integraci s rozhraním USB typu C. Vstup VIN1 se používá k připojení externího zdroje napájení a v této verzi desky se jedná o preferovaný zdroj při provozu v prioritním režimu. Vstup VIN2 je připojen k lince VBUS konektoru USB typu C, zatímco VOUT je společný napájecí výstup pro přijímač. Deska také obsahuje řídicí piny MODE a PR1 , které umožňují zvolit způsob přepínání mezi zdroji napájení. Pin ST slouží jako stavový signál a indikuje, který vstup je aktuálně aktivní. Modul navíc vydává linky D+ , D- a CC1 . a CC2 , takže desku lze také použít jako USB Type-C breakout pro napájení a pomocné aplikace.
Obsluha modulu a připojení napájecího konektoru USB typu C s multiplexerem
Ve výchozí konfiguraci je pin MODE nastaven na nízkou úroveň, takže obvod automaticky vybere zdroj napájení s vyšším napětím. To je užitečné pro zařízení, která je třeba napájet střídavě z USB a externího zdroje napájení bez nutnosti ručního zásahu uživatele. V tomto režimu probíhá přepínání plynule, což pomáhá udržovat nepřetržitý provoz připojeného přijímače. Pokud je pin MODE nastaven na vysokou úroveň, závisí výběr zdroje na signálu PR1 . U verze usb09b to znamená, že můžete nastavit prioritu pro vstup VIN1 , tj. externí zdroj napájení, zatímco záložním zdrojem bude napájení z USB typu C připojené k VIN2 . Během montáže nezapomeňte, že USB a VIN2 jsou propojeny, takže při současném použití USB připojte externí zdroj napájení pouze k VIN1 , abyste zabránili zkratu mezi zdroji.
Technické specifikace modulu
- Čip: TPS2116
- Verze desky: usb09b
- Rozsah vstupního napětí: 1,6 V až 5,5 V
- Maximální výstupní proud: 2,5 A
- Konektor: USB typu C
- Připojení VBUS: se vstupem VIN2
- Provozní režimy: automatický, prioritní, manuální
- Datové linky USB: D+, D-
- Konfigurační linky USB: CC1, CC2 s rezistory 5,11 kΩ proti GND
- Vstupní kondenzátory: 2 x 4,7 µF
- Výstupní kondenzátor: 4,7 µF
- Rozteč pinů: 2,54 mm
- Rozměry: 25,4 × 14 × 4,6 mm
- Hmotnost: 1 g
Obsah sady
- 1x Modul Pololu 3729 - Napájecí konektor USB typu C s multiplexerem TPS2116
Užitečné odkazy |




