- Novinka
Popis produktu: Napájecí konektor USB typu C s multiplexerem TPS2116 - usb09a - Pololu 3728
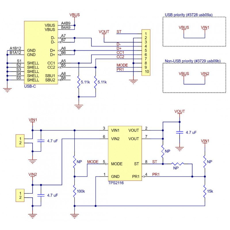
Deska Pololu 3729 byla navržena pro pohodlnou správu napájení v elektronických projektech, vestavěných systémech a prototypovacích řešeních. Čip TPS2116 umožňuje automatické i řízené přepínání mezi dvěma zdroji napětí bez přerušení provozu napájeného zařízení. Díky použití interních MOSFET tranzistorů nabízí modul vyšší účinnost než tradiční diodové obvody, což snižuje ztráty energie a poklesy napětí. Integrovaný konektor USB typu C umožňuje pohodlné používání oblíbených napájecích zdrojů a nabíječek jako jednoho ze zdrojů napájení. V prioritní verzi USB (usb09a) je linka VBUS z portu USB typu C připojena ke vstupu VIN1 , což zajišťuje, že napájení USB je v prioritním režimu vybráno jako primární zdroj napájení. Modul je vybaven piny s roztečí 2,54 mm , což usnadňuje integraci s nepájivými deskami a prototypovacími systémy.
Hlavní vlastnosti modulu
- Automatické přepínání zdroje napájení : systém inteligentně vybírá aktivní zdroj a zajišťuje tak nepřetržitý provoz zařízení bez resetování nebo přerušení
- Vysoká energetická účinnost : použití interních MOSFET tranzistorů eliminuje ztráty napětí typické pro diodové systémy
- Priorita napájení USB : V této verzi lze v prioritním režimu nastavit napájení přes USB typu C (VIN1) jako hlavní zdroj napájení.
- Flexibilní provozní režimy : provoz lze konfigurovat pomocí pinů MODE a PR1, což umožňuje přizpůsobit způsob přepínání konkrétní aplikaci.
- Široký rozsah napětí : Podporuje zdroje napájení od 1,6 V do 5,5 V, což zvyšuje kompatibilitu s různými systémy
- Podporuje větší zátěž : zvládne proudy až 2,5 A, což umožňuje napájet náročnější systémy
- Integrovaný konektor USB typu C : pohodlné použití standardních USB nabíječek a napájecích zdrojů jako jednoho ze zdrojů
- Rozteč pinů pro prototypové projekty : rozteč 2,54 mm umožňuje rychlé použití s nepájivými deskami a rozšiřujícími moduly
- Stavový signál ST : Umožňuje monitorovat, který zdroj napájení je aktuálně aktivní.
- Ochrana zdroje napájení : systém blokuje tok zpětného proudu, čímž zvyšuje bezpečnost celého systému
Piny napájecího konektoru USB typu C s multiplexerem
Modul poskytuje všechny klíčové piny potřebné pro integraci do elektronických projektů a plnou funkčnost čipu TPS2116.
- VIN1: Napájecí vstup připojený přes USB (VBUS) - preferovaný zdroj
- VIN2: druhý externí napájecí vstup
- VOUT: výstupní výkon do přijímače
- GND: společná zem pro všechny komponenty
- REŽIM: výběr provozního režimu (automatický / prioritní / manuální)
- PR1: Řízení výběru zdroje nebo prahová hodnota přepnutí
- ST: Stavový signál informující o aktivním zdroji
- D+ / D-: Datové linky USB 2.0
- CC1/CC2: Konfigurační linky USB typu C
Rozteč pinů 2,54 mm umožňuje snadné připojení k nepájivé desce nebo k vašemu vlastnímu obvodu.
Obsluha modulu a připojení napájecího konektoru USB typu C s multiplexerem
Modul může pracovat v několika režimech, což vám umožňuje přizpůsobit jeho provoz vaší aplikaci. Ve výchozím režimu (MODE nízký) obvod automaticky vybere zdroj s vyšším napětím. To umožňuje napájení zařízení jak z USB, tak z externího zdroje bez nutnosti ručního přepínání. V prioritním režimu (MODE a PR1 vysoký) je preferován vstup VIN1 , který v této verzi napájí USB typu C. Pokud napětí klesne pod nastavenou prahovou hodnotu, obvod se automaticky přepne na vstup VIN2 . Abyste předešli zkratům, nepřipojujte ke stejnému vstupu dva zdroje současně.
Technické specifikace modulu
- Čip: TPS2116
- Verze desky: usb09a
- Rozsah vstupního napětí: 1,6 V až 5,5 V
- Maximální výstupní proud: 2,5 A
- Konektor: USB typu C
- Připojení VBUS: se vstupem VIN1
- Provozní režimy: automatický, prioritní, manuální
- Datové linky USB: D+, D-
- Konfigurační linky USB: CC1, CC2 s rezistory 5,11 kΩ proti GND
- Vstupní kondenzátory: 2 x 4,7 µF
- Výstupní kondenzátor: 4,7 µF
- Rozteč pinů: 2,54 mm
- Rozměry: 25,4 × 14 × 4,6 mm
- Hmotnost: 1 g
Obsah sady
- 1x Modul Pololu 3728 - Napájecí konektor USB typu C s multiplexerem TPS2116
Užitečné odkazy |




